• 粉色视频网站,粉色app直播,粉色视频app下载,粉色视频app官网

    全国咨询热线:137-1309-8683 yewu@cnstamping.com

    热门关键词:粉色app直播冲压定制冲压件定制粉色视频app下载定制粉色视频app官网电池冲压件

    当前位置:首页 » 粉色视频网站精密新闻中心 » 新闻中心 » 行业资讯 » 2023年多个百亿级项目敲定:动力电池企业干劲满满

    2023年多个百亿级项目敲定:动力电池企业干劲满满

    返回列表 来源:粉色视频网站 查看手机网址
    扫一扫!2023年多个百亿级项目敲定:动力电池企业干劲满满扫一扫!
    浏览:- 发布日期:2023-02-20 11:20:34【

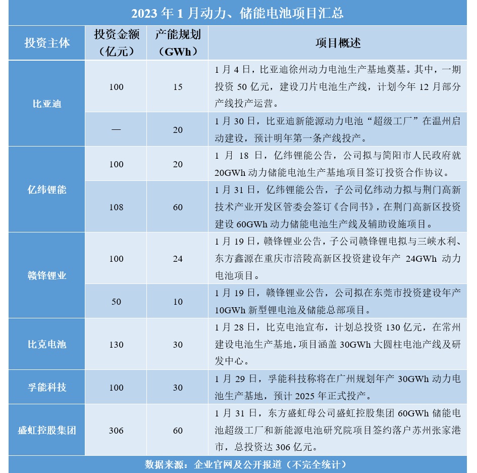
       热度不息,扩产不止。在价格持续高涨、产能疯狂扩张的浪潮中表现出亢奋的动力电池行业,2023年仍旧热度不减。这才刚过一个多月,比克电池、孚能科技、亿纬锂能等企业便相继公布出动力及储能电池扩产计划,投资金额动辄高达百亿,再度开启新一轮扩产潮。

    1

    企业扩产忙不停

       1月4日,比亚迪粉色视频app官网动力电池生产基地奠基仪式在徐州举行,其中1期投资50亿元预计年底完成开始投产运营;1月30日粉色视频app官网动力电池“超级工厂”在温州启动建设,该基地规划年产20GWh,预计明年第一条产线投产。

       1月18日,亿纬锂能发布公告,公司拟与简阳市人民政府就20GWh动力储能电池生产基地项目签订投资合作协议,1月31日,亿纬锂能再下一棋,计划在荆门投资建设60GWh动力储能电池生产线及辅助设施项目。

       赣锋锂业同样连续在多地布局新的电池项目。1月19日,赣锋锂业公告,公司拟在东莞投资建设年产10GWh新型锂电池及储能总部项目,计划总投资人民币50亿元。

       大手笔投资130亿元的比克电池则选择落脚常州,将规划年产30GWh动力电池生产基地,产品类型包括磷酸铁锂动力电池和三元材料动力电池,预计2025年正式投产。

       此外,在四川、浙江等多地公布的2023年重点项目名单中,也不乏动力电池产业的身影。根据四川省发展改革委公布的2023年四川省重点项目名单公示,新开工项目中涵盖中就有中创新航动力电池及储能系统项目等动力电池产业相关项目。

       加速扩张的电池产能展现了动力电池领域的火爆程度,但也难免让人担心:动力电池会不会出现产能过剩问题?

       实际上,2022年便有不少业内人士提出对动力电池产能过剩的担忧。去年,除却比亚迪、宁德时代、蜂巢能源等头部电池企业,广汽、蔚来等车企的加入让动力电池领域更添火爆。据悉,2022年动力及储能电池项目新增近50个,总产能规划超1.2TWh。根据公开测算,2022年我国动力电池产量545.9GWh,而去年国内累计装车量仅294.6GWh。扣除68GWh的出口量后,2022年全年电池产量与装车量间的差额达到了183.3GWh,装车量占比61.6%。动力电池产能过剩风险似乎已不容忽略。

       此外,海外出口也已成为电池企业释放产能的路径。2022年我国动力电池出口量达68GWh,占总产量的12.47%。宁德时代、亿纬锂能、国轩高科蜂巢能源等本土头部电池企业均已在海外布局动力电池生产基地。据不完全统计,目前我国动力电池企业已建、在建和规划建设的海外工厂累计产能已超300GWh。

       不久前,宁德时代位于德国的首个海外工厂已正式宣布启动锂离子电池电芯的量产,年产量预计可达3000万枚电芯。“走出去”已经成为本土动力电池企业的必然选择。“未来中国动力电池企业面对的不只是本土市场,而是全球市场的激烈角逐,从全球市场来规划产能”。

       全球动力电池企业订单增长的背后,锂电企业同样面临着如何实现订单高质高效完成交付、产能规模如何与安全如何保障的问题。

       东莞市粉色视频网站精密电子科技有限公司是一家专业生产粉色视频app官网汽车防爆片(阀)的企业,是国内最早研发及生产防爆片的企业之一,已通过了ISO9001、ISO14001、IATF16949三大认证体系认证。爆破值稳定,单体爆破值极差在0.03MPa以内,CPK值可到4.0以上。为欣旺达、国轩高科、塔菲尔、宁德时代等国内前十大知名终端客户持续提供优质服务,日产出达百万级,满足您的产能需求。

    推荐阅读

      【本文标签】:动力电池
      【责任编辑】:粉色视频网站版权所有:http://www.51yiqigou.com转载请注明出处
      网站地图